衡中同卷·2022-2023学年度高考分科综合测试卷 全国卷 语文(三)3答案
衡中同卷·2022-2023学年度高考分科综合测试卷 全国卷 语文(三)3答案 ,九师联盟答案网已经编辑汇总了衡中同卷·2022-2023学年度高考分科综合测试卷 全国卷 语文(三)3答案 的各科答案和试卷,更多九师联盟答案请关注九师联盟答案网。


2.D【解析】单基因遗传病是指受一对等位基因控制的疾病,A项正确;猫叫综合征病因是5号染色体部分缺失,属于染色体结构变异,B项正确;人类遗传病分为单基因遗传病、多基因遗传病和染色体异常遗传病,染色体数目异常可能不携带致病基因,C项正确;人群中红绿色盲为伴X染色体隐性遗传病,其在女性群体中的发病率等于该病致病基因的频率的平方,男性群体中发病率和致病基因的基因频率是相等的,D项错误。



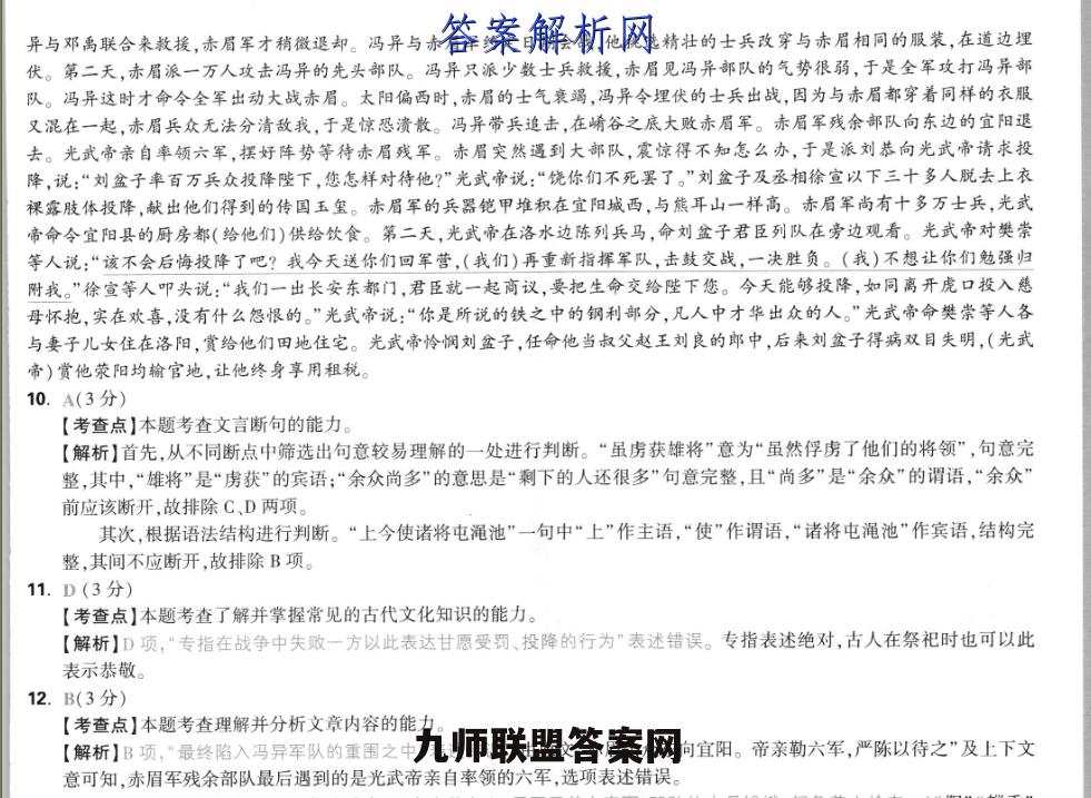
二、古代诗文阅读(一)文言文阅读【参考译文】三辅地区发生了大饥荒,城郭全空无人,尸骨布满了荒野,幸存的人民往往聚在一起修筑营垒,各自加固防御工事,将四野的粮食和财物转移。赤眉军抢不到东西,就带兵向东撤退,还剩二十多万人,沿途又逃散了许多。建武三年(27年),刘秀任命冯异为征西大将军。邓禹对自己身受重任而没有战功很惭愧,多次带领饥饿的部卒拦截赤眉军与之交战,总是失利,于是邀请冯异共同攻打赤眉军。冯异说:“我与赤眉军对抗儿十天了虽然俘虏了他们的将领,但他们剩下的人还很多,可以逐渐用恩德信登来引诱他们,但很难立刻用兵击败他们。皇帝(刘秀)现在命令将领们驻扎在渑池,阻截他们向东(撒退)的要道,而命我攻击他们的西面,一举消灭他们,这是万无一失的计策。”邓禹、邓弘不听进去,邓弘又与赤眉军交战了很长时间。赤眉军假装战败,扔下军用物资逃走,军车全装上土,用豆子盖在表面,邓弘的士兵饥饿,都争着去抢夺。赤眉军返回,攻打邓弘军队,邓弘的军队溃败。冯异与邓禹联合来救援,赤眉军才稍微退却。冯异与赤眉军约定日期会战,他挑选精壮的士兵改穿与赤眉相同的服装,在道边埋伏。第二天,赤眉派一万人攻击冯异的先头部队。冯异只派少数士兵救援,赤眉见冯异部队的气势很弱,于是全军攻打冯异部队。冯异这时才命令全军出动大战赤眉。太阳偏西时,赤眉的士气衰竭,冯异令埋伏的士兵出战,因为与赤眉都穿着同样的衣服又混在一起,赤眉兵众无法分清敌我,于是惊恐溃散。冯异带兵追击,在崤谷之底大败赤眉军。赤眉军残余部队向东边的宜阳退去。光武帝亲自率领六军,摆好阵势等待赤眉残军。赤眉突然遇到大部队,震惊得不知怎么办,于是派刘恭向光武帝请求投降,说:“刘盆子率百万兵众投降陛下,您怎样对待他?”光武帝说:“饶你们不死罢了。”刘盆子及丞相徐宣以下三十多人脱去上衣裸露肢体投降,献出他们得到的传国玉玺。赤眉军的兵器铠甲堆积在宜阳城西,与熊耳山一样高。赤眉军尚有十多万士兵,光武帝命令宜阳县的厨房都(给他们)供给饮食。第二天,光武帝在洛水边陈列兵马,命刘盆子君臣列队在旁边观看。光武帝对樊崇等人说:“该不会后悔投降了吧?我今天送你们回军营,(我们)再重新指挥军队,击鼓交战,一决胜负。(我)不想让你们勉强归附我。”徐宣等人叩头说:“我们一出长安东都门,君臣就一起商议,要把生命交给陛下您。今天能够投降,如同离开虎口投入慈母怀抱,实在欢喜,没有什么怨恨的。”光武帝说:“你是所说的铁之中的钢利部分,凡人中才华出众的人。”光武帝命樊崇等人各与妻子儿女住在洛阳,赏给他们田地住宅。光武帝怜阀刘盆子,任命他当叔父赵王刘良的郎中,后来刘盆子得病双目失明,(光武帝)赏他荥阳均输官地,让他终身享用租税。10.A(3分)【考查点】本题考查文言断句的能力。【解析】首先,从不同断点中筛选出句意较易理解的一处进行判断。“虽虏获雄将”意为“虽然俘虏了他们的将领”,句意完整,其中,“雄将”是“虏获”的宾语:“余众尚多”的意思是“剩下的人还很多”句意完整,且“尚多”是“余众”的谓语,“余众”前应该断开,故排除C、D两项。其次,根据语法结构进行判断。“上今使诸将屯渑池”一句中“上”作主语,“使”作谓语,“诸将屯渑池”作宾语,结构完整,其间不应断开,故排除B项。11.D(3分)【考查点】本题考查了解并掌握常见的古代文化知识的能力。【解析】D项,“专指在战争中失败一方以此表达甘愿受罚、投降的行为”表述错误。专指表述绝对,古人在祭祀时也可以此表示恭敬。12.B(3分)【考查点】本题考查理解并分析文章内容的能力。【解析】B项,“最终陷入冯异军队的重围之中"表述错误。由原文“赤眉余众东向宜阳。帝亲勒六军,严陈以待之”及上下文意可知,赤眉军残余部队最后遇到的是光武帝亲自率领的六军,选项表述错误。【解析】B项,“最终陷入冯异军队的重围之中"表述错误。由原文“赤眉余众东向宜阳。帝亲勒六军,严陈以待之”及上下文意可知,赤眉军残余部队最后遇到的是光武帝亲自率领的六军,选项表述错误。13.(1)赤眉军假装战败,扔下军用物资逃走,军车全装上土,用豆子盖在表面,邓弘的士兵饥饿,都争着去抢夺。(“阳”“辎重”“覆”译出各1分,句意1分)(2)该不会后悔投降了吧?我今天送你们回军营,(我们)再重新指挥军队,击鼓交战,一决胜负。(我)不想让你们勉强归附我。(“得无…乎”“勒兵”“服”译出各1分,句意1分)》【考查点】本题考查理解并翻译文中的句子的能力。【解析】(1)句中,“阳”,同“佯”,意为“假装”;“辎重”意为“军用物资”;“覆”意为“盖”。(2)句中,“得无…乎”意为“该不会…吧”:“勒兵”意为“指挥军队”;“服”意为“归附”。14.①关中遗民纷纷坚壁清野,赤眉军粮草匮乏2光武帝刘秀知人善任,让冯异指挥作战③光武帝刘秀部署重兵堵截赤眉残军,以逸待劳。(每点1分,共3分)》【考查点】本题考查梳理概括文言文内容、分析句子含意的能力。【解析】结合题干可知,解答本题需要回到原文,从文中找出刘秀能够降伏赤眉军的具体做法,然后进行归纳整合即可。由“三辅大饥…各坚壁清野。赤眉虏掠无所得”可知,在饥荒之年,赤眉军在地方豪强坚壁清野的情况下,物资严重缺乏。由“上今使诸将屯渑池,要其东,而异击其西,一举取之,此万成计也”可知,在崤底之战中,将军冯异发挥关键作用,可见光武帝刘秀知人善任。由“帝亲勒六军,严陈以待之。赤眉忽遇大军,惊震不知所谓”可知,刘秀亲率重兵阻断赤眉军退路,以逸待劳,瓦解赤眉军斗志,迫其投降。
![[淄博一模]山东省淄博市2022-2023学年高三模拟考试政治答案](http://www.jiushilianmeng.com/zb_users/upload/water/2023-02-27/63fc902124c10.jpeg)



![[淄博一模]山东省淄博市2022-2023学年高三模拟考试化学答案](http://www.jiushilianmeng.com/zb_users/upload/water/2023-02-27/63fc8cc719690.jpeg)
![[淄博一模]山东省淄博市2022-2023学年高三模拟考试化学试题答案](http://www.jiushilianmeng.com/zb_users/upload/water/2023-02-27/63fc8cc9e374b.jpeg)